当生成式AI与多智能体协同从概念走向落地,2026年的终身学习赛道正迎来一场由技术驱动的深刻变革。随着银发人口突破3.2亿,国务院明确提出打造银发经济新场景,老年教育已从“补充供给”跃升为民生刚需。然而,在这一“深水区”,单纯的技术堆砌已然失效——如何让AI技术与人性化服务深度融合,构建有温度、有效果、能闭环的学习体验,成为行业竞争的核心。广州兴趣岛信息科技有限公司(简称“兴趣岛”)凭借AI赋能的智慧教育场景,成功入选天河区十大优秀场景,为银发教育的数字化升级提供了一个可供复制的样本。

一、深水区之困:AI时代,银发教育为何难做?
当前,AI在教育领域的应用已迈入全流程个性化、多智能体协同的新阶段。技术开始深度嵌入“教、学、练、测、评”的每一个环节。然而,行业的普遍痛点也随之暴露:一是优质师资稀缺,规模化供给能力不足;二是单向灌输式教学导致完课率低迷,学习效果难以保障;三是中老年群体数字适应能力弱,学习过程中易产生孤独感与挫败感。
对于60岁以上的用户而言,他们需要的不仅是知识,更是专业、陪伴与获得感。这意味着,任何成功的银发教育模式,都必须将AI的效率与人性的温度深度绑定,才能真正解决“学得会、坚持住、有收获”的核心命题。

二、破局之道:“三师协同”如何重新定义服务标准?
面对上述痛点,兴趣岛推出“三师服务”模式。这一模式并非简单的人力堆砌,而是构建了一个由主讲名师、专业助教、专属班主任构成的铁三角,并与AI技术形成多轮驱动,彻底打破了传统在线教育的单向输出局限。
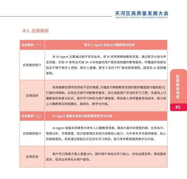
主讲名师筑牢专业内核,专业助教确保技能落地,专属班主任守护学习动力。同时,AI-Agent客服系统的接入,将用户开口率提升了8%,让班主任能更高效地响应需求,实现效率与体验的双赢。
在这一闭环中,名师定标准、助教抓落实、班主任保坚持,三者分工明确、高效协同,完成了从“教完”到“学会”的质变。

三、技术向善:让AI成为服务“放大器”
在兴趣岛的实践中,AI不是替代人的“冷兵器”,而是放大服务价值的“热引擎”。技术被巧妙地融入三师服务的每一个触点,实现了1+1+1>3的协同效应。
数字人Agent让名师教学触手可及,缓解了师资压力;AI-Agent客服系统辅助班主任快速响应,提升了服务精准度;而贯穿学习全过程的AI知识库管理,能生成个性化的情感分析、学情管理,帮助三师精准定位学员的薄弱环节,动态调整辅导策略。
这种“多重保障”——专业的师资、精准的辅导、温情的陪伴、高效的AI——精准匹配了银发族“想学、能学、爱学”的心理诉求。它让老年教育不再是冷冰冰的屏幕互动,而是一个有温度、有回应的成长社区。
在未来,随着AI技术的持续迭代,兴趣岛将持续以“三师服务”为基,通过人工智能技术升级赋能发展,让终身学习变得更加普惠、个性与智能,为积极应对人口老龄化、建设学习型社会,注入源源不断的动能。
